$14+

rp_CameraRig v1.0

Buy this

rp_CameraRig v1.0

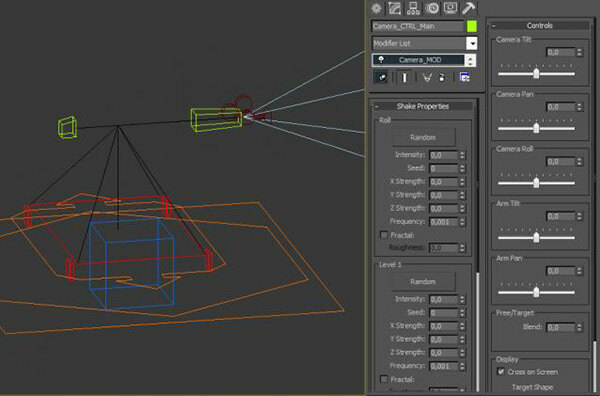
I´ve got inspired to develop my own simple 3D camera dolly/crane/steady rig inside 3dsmax and Maya from real-world references. 

It is a scene file, so you can download it and import into your CG animaton project. 

Watch the video to see how it works, feel feel to comment any suggestions and improvements.

Hope you all like it.

$
Buy this

3dsmax & Maya 2011+

v1.0
.max file
v1.0
.maya scene
Powered by